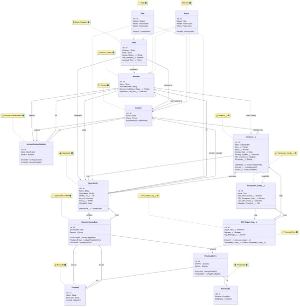
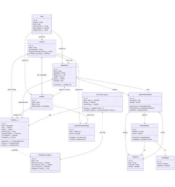
Design of an Apex backend prototype for LTP (luxury & fashion): data model, security, import strategy.


LTP — Le Temps des Papillons (logo)
LTP — Architecture & integration (illustration)
LTP — Data model (illustration)
LTP — Security & import strategy (illustration)
Le Temps des Papillons (LTP) is a leading French company in luxury fashion and beauty couture houses.
LTP manages its deliveries through three carriers and faces a lack of visibility for its 194 daily parcel tracking calls.
Romain Fromont, R&D manager, requests the design of a new Salesforce application for sales representatives and customer service agents.